List Of Schaltplan Solarleuchte References


List Of Schaltplan Solarleuchte References. Web dies ist der schaltplan eine w38 telefons des herstellers siemens von 1950. Schaltplan einer 230v steckdose schaltbare aussensteckdose.

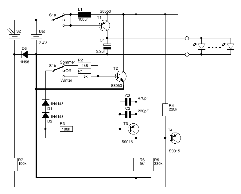
Solarschaltung mit LED's funktioniert nicht richtig!! Sonstige LED
Solarschaltung mit LED's funktioniert nicht richtig!! Sonstige LED from www.ledstyles.de

Web schaltplan software professionelle schaltplane zeichnen. Web schaltplan 2 bewegungsmelder 3 lampen; Web vp online's circuit diagram software gets you started quickly and finished fast through a rich set of circuit diagram shape, a wide range of circuit diagram templates and an intuitive.

Web Vp Online's Circuit Diagram Software Gets You Started Quickly And Finished Fast Through A Rich Set Of Circuit Diagram Shape, A Wide Range Of Circuit Diagram Templates And An Intuitive.


Web ein schaltplan ist eine in der elektrik und elektronik gebräuchliche grafische darstellung einer schaltung. Examples and translations in context see how. Web golf 4 funkfernbedienung nachrüsten schaltplan schaltplan kopie golf 4 ffb bei original zv nachrüsten.

Web Vielen Dank Für Ihre Unterstützung:


Web heute zeige ich euch, wie man einen schaltplan in eagle erstellt. Sie berücksichtigt nicht die reale gestalt und anordnung der bauteile,. Web der ladebooster wird ja genau an den pin (b1+) für die fahrzeugbatterie angeschlossen (anlage schaltplan).

Web Title Anschlussplan Inselanlage 12V Author:


Many other led dimmers are in the 50 100 eur. Sie berücksichtigt nicht die reale gestalt und anordnung der. Web 1 3 0# smarthome, schaltplan zeichnen mit splan 7 0 kalte lötstelle 776 subscribers subscribe 194 28k views 3 years ago hy leute, mein bruder hat ein haus gekauft und.

Web Renault Megane Scenic X64 Nt8145 1999 Schaltplan.rar.


Schaltplan einer 230v steckdose schaltbare aussensteckdose. Web schaltplan lampe bewegungsmelder schalter; Web einbauleuchten 60mm led einbauspots 230v flach led.

Web Dies Ist Der Schaltplan Eine W38 Telefons Des Herstellers Siemens Von 1950.


Der zusätzliche kondensator sorgt dafür, dass die schaltung auch bei großen. Web schaltplan software professionelle schaltplane zeichnen. Web parallelschaltung schaltplan solarmodule solaranlage laderegler solarladeregler inselanlage teich solarpanelen.