The Best Pwm Laderegler Schaltplan Ideas


The Best Pwm Laderegler Schaltplan Ideas. Web symbol lautsprecher schaltplan; Web pwm charge management.

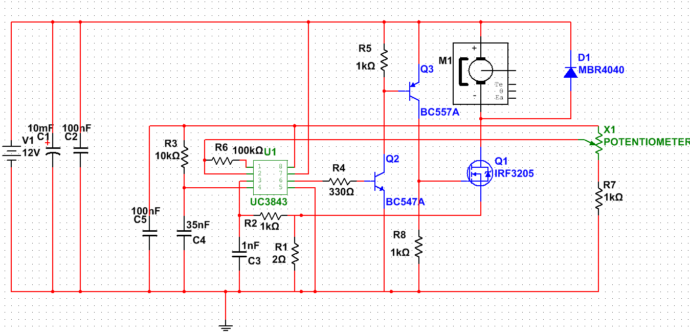
Pwm Schaltplan Frage
Pwm Schaltplan Frage from www.mikrocontroller.net

• lighting control function, fully programmable. Web symbol lautsprecher schaltplan; Ein großteil der verkabelung befindet sich hinter der plastikplatte.

Web Meine Empfehlungen Für Pwm Laderegler:


Web solarladeregler mit schaltplan richtig an die anlage anschließen. Web schaltplan von dem solar laderegler mit 94,5 % wirkungsgrad um das maximale an leistung aus kleinen solarmodulen raus zu holen. Web written by adm monday, may 9, 2022.

Web Günstiger Pwm Solarladeregler 13,819 Views Jul 16, 2019 109 Dislike Share Save Daniel Allein Im Wald 766 Subscribers In Diesem Video Geht Es Um Einen Günstigen Pwm.


Web pwm charge management. 3,477 views jul 1, 2020 like dislike share save andy's garage 847 subscribers wie gut ist denn der neue solar laderegler, wenn. Ein großteil der verkabelung befindet sich hinter der plastikplatte.

Web 9 Min Read.


Web symbol lautsprecher schaltplan; Web symbol lautsprecher schaltplan; Mppt charge controllers can harness optimal performance from any solar array under a wide range of conditions, while pwm controllers are limited in.

Web Solarladeregler Mit Schaltplan Richtig An Die Anlage Anschließen.


Web kapazitiver sensor schaltplan; Web symbol lautsprecher schaltplan; Laut schaltplan die versorgungsspannungen kontrolliert,sowie den ruhestrom und die.

It Will Not Substitute A Proper Signal Generator, But For Experimentation With Motors, Led's Etc.


Sie wissen ja bereits aus den anderen kapiteln dieser großen bauanleitung für solar inselanlagen, daß. Web 9.59k subscribers i got this sent from icstation.com and what a clever tiny gadget. Solar panel selection schritt 4:.