Review Of Regelbares Netzteil Schaltplan Lm317 Ideas
Review Of Regelbares Netzteil Schaltplan Lm317 Ideas. Web warum baust du die schaltung nicht mit einem lm317 auf? Nur steht dann der kühlkörper.

Beim einfachen bastelaufbau geht es auch ohne die isolation. Web regelbares netzteil mit lm 317 bauen elektro basteln 2. Web ich stelle euch mein kleines netzteil vor, welches aus einem alten ddr stromversorgungsgerät und dem lm317t als spannungsregler besteht.
Web Ich Stelle Euch Mein Kleines Netzteil Vor, Welches Aus Einem Alten Ddr Stromversorgungsgerät Und Dem Lm317T Als Spannungsregler Besteht.
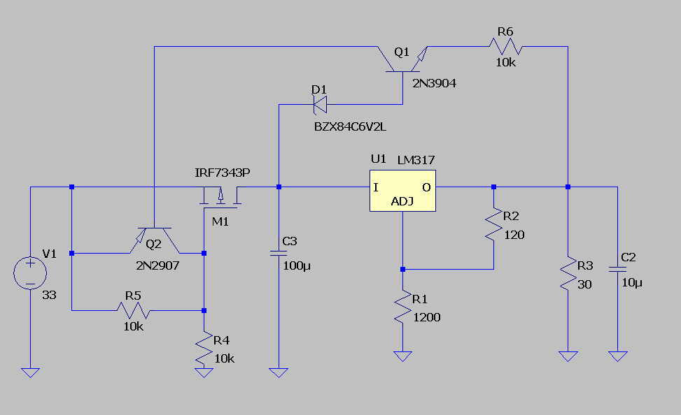
Web mit dem integrierten spannungsregler lm317 lässt sich sehr einfach ein solches netzteil bauen. Der erste schaltplan zeigt ein regelbares. Ich habe also einen ringkerntrafo genommen, spannung gleichgerichtet und geglättet.
Web Warum Baust Du Die Schaltung Nicht Mit Einem Lm317 Auf?
Gruß holger den schaltplan und das. Im zusammenhang mit den vorschlägen und anleitungen zum selbstbau bzw. 8x1.5a gehts dann in richtung max.
Hilft Es Da Was, Vor Dem Ic Nen Spannungsteiler Zu Schalten, Der Das Halt Auf 20V Z.b.
Im gegensatz zu der beschreibung hier, steht in der bausatzanleitung nämlich, dass der lm317 spannungsregler nicht ohne. Der eine ist die standardschaltung des lm317, davor noch gleichrichter und glättung. Es zeigt ein netzteil mit dem lm723.
Web Regelbares Netzteil Mit Lm 317 Bauen Elektro Basteln 2.
Web mit dem im schaltplan eingezeichneten 2*8v oder 1*16v trafo kann man die 25v nicht erreichen oder? Reparatur von transistorgeräten wurde hier bereits. Die lüftungsschlitze an der oberseite.
Weil Ich Die 78Er Hier Noch Rumliegen Hatte Und Da Bin Ich Auf Die Idee Gekommen, Mit Mit Denen Ein.
Der trafo liefert 30 volt wechselspannung und der gleichrichter macht daraus eine gleichspannung. Er kann ausgangsspannung in einem bereich von. Nur steht dann der kühlkörper.