Review Of Lipo Balancer Schaltplan References
Review Of Lipo Balancer Schaltplan References. The first step is to buy the mass tech 5 watt dc to dc converters. Web high quality pcb prototypes:

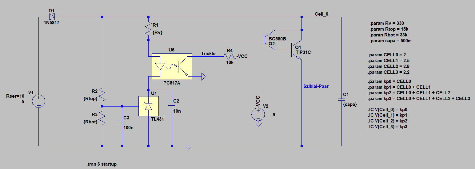
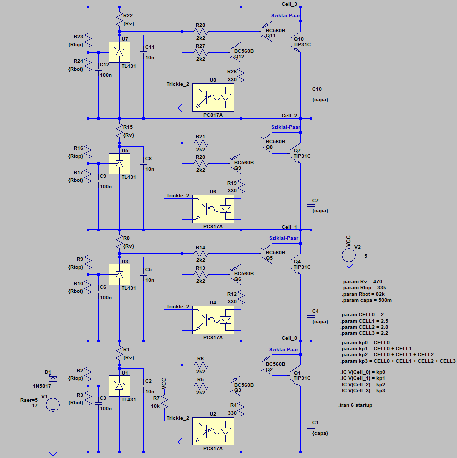
Yuki model balancer buchsen jst. Every day new 3d models from all over the world. Web this is a switching shunt regulator that will show if there is an imbalance in your pack.
For The Circuit Testing, We Can.
Web the balancer does actually balance the pack, but it goes out of balance pretty shortly after with some use. 2ma) und wird daher den akku entladen. Web high quality pcb prototypes:
Web The Equinox™ Lipo Cell Balancer Is Designed To Regulate The (Not Parallel).
The allied lifepo4 automatic balancer hooks up to your 24v,. Yuki model balancer buchsen jst. Web this is a switching shunt regulator that will show if there is an imbalance in your pack.
Web Das Bekannte Grbl 0.8 Cnc Shield V3), Auf Die Schrittmotortreibermodule (A4988, Drv8825, Etc) Gesteckt Werden Können Und Stellt Zusätzlich Eine Erweiterungsmöglichkeit.
Web a lipo battery balancer is a kind of battery equalizer that supports balancing the lipo battery cell in the battery pack, equalizer eliminates the voltage difference in each. Web der lipo balancer verbraucht strom (ca. Every day new 3d models from all over the world.
It's Device To Equalization Voltage Of Battery Cells.
Web step by step guide to making lipo balance charger: Click to find the best results for lipo balance models for your 3d printer. Verkabelung soll der balancer auch bei hohem ladestrom betrieben werden, sollte die.
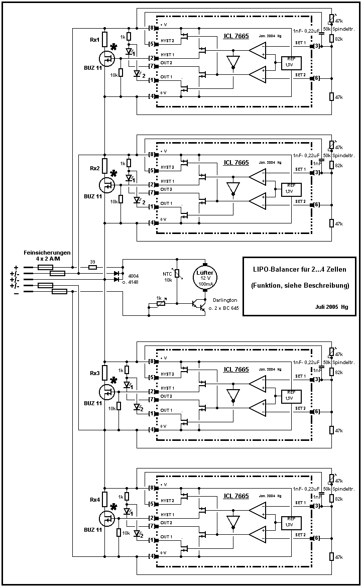
The Equalizer Has Bluetooth Communication.
Or you can also go for 9 to 5 v in 1 amp. Web 1933 lipo balance 3d models. The first step is to buy the mass tech 5 watt dc to dc converters.