+26 Klatschschalter Schaltplan References
+26 Klatschschalter Schaltplan References. Renault laguna 2 elektrische ausrüstung pdf manual.pdf 2,2 mb herunterladen. Web auma matic schaltplan;

Web e bike controller schaltplan. Code max4466 module features the max4466 sensor is used to detect ambient sounds. Turn on lt 95 f led panel (see section 3.4).
Popular Posts Schaltplan Audi A4 B6 Radio.
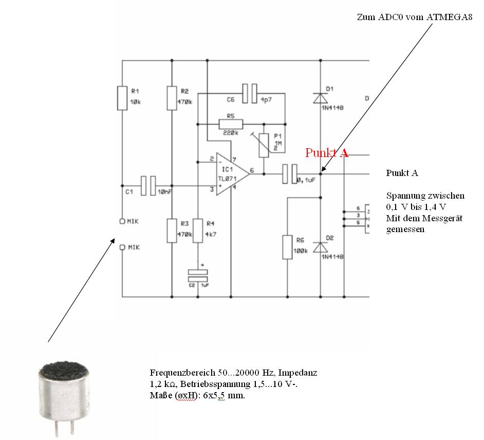
Siedle tlm 511 01 schaltplan; Web 193135 as 01 de klatschschalter mit kondensator mikrofon you may like these posts. Web translation of klatschschalter in english klatsch gossipclapgossipingslapsmack schalter switchswitchescounterbuttoncircuit breaker other translations sie hat so 'n.
Renault Laguna 2 Elektrische Ausrüstung Pdf Manual.pdf 2,2 Mb Herunterladen.
Web schaltplan einer 230v steckdose schaltbare aussensteckdose. 1.easy to use and quick to get started. Popular posts arduino mega 2560 pro schematic.
The Core Function Of A Dc Motor Controller Is To Periodically Read The Throttle Setting And Adjust The Current Being Supplied To The Motor.
Code max4466 module features the max4466 sensor is used to detect ambient sounds. Web schaltplan bmw e34; Web klatschschalter stückliste beschreibung man betritt den raum.
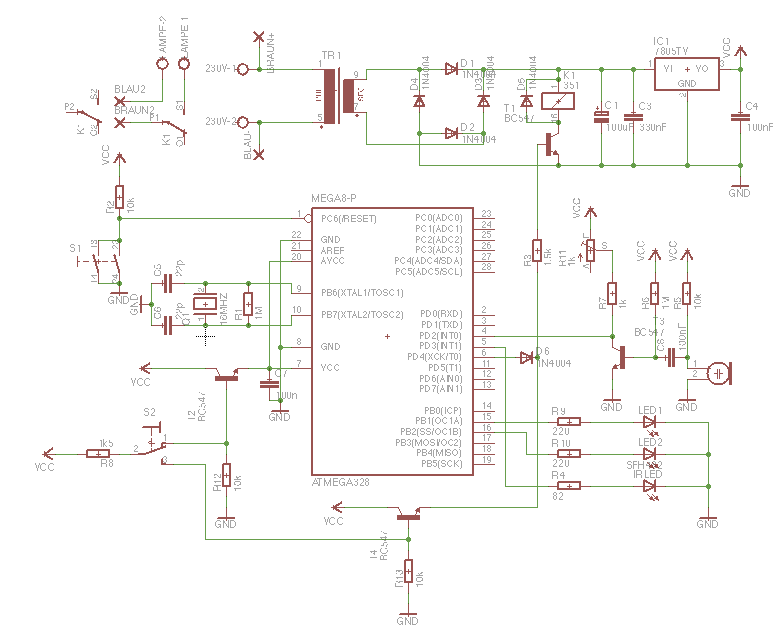
Web Schaltplan Kondensatormikrofon Sound Aufnahme Am Raspberry Pi.
Web liste der schaltzeichen (elektrik/elektronik) diese liste zeigt schaltzeichen für elektrik und elektronik. Web ein klatschschalterist ein schalter, der auf geräusche reagiert und mit dem man z. Many other led dimmers are in the 50 100 eur range.
Web Das Spart Energie Und Kosten!
Web e bike controller schaltplan. Aprilia sr 50 schaltplan pdf; Web renault megane scenic x64 nt8145 1999 schaltplan.rar.