Incredible Schaltplan Weidezaungerät Reparieren 2022


Incredible Schaltplan Weidezaungerät Reparieren 2022. Web schaltplan weidezaungerät schaltplan weidezaungerät 13.1 k to top nachbau: Web wir benutzen das horizont weidezaungerät ranger b für dieses beispiel.b.

Weidezaungerät kaputt zerlegen eflose 841 YouTube
Weidezaungerät kaputt zerlegen eflose 841 YouTube from www.youtube.com

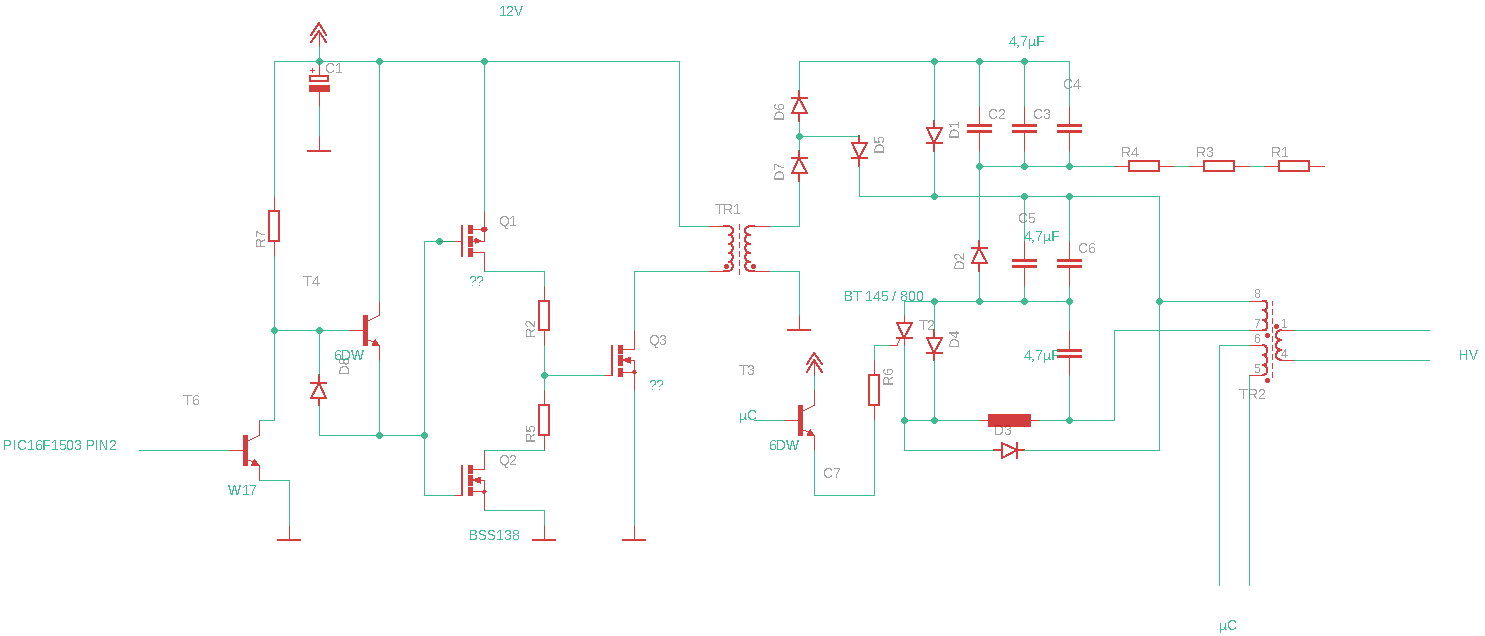
Die schaltung wird anhand des planes nachgebaut, dabei dürfte es keine größeren probleme. Die schaltung wird anhand des planes nachgebaut, dabei dürfte es keine größeren probleme. Web schaltplan weidezaungerät schaltplan weidezaungerät 13.1 k to top nachbau:

Web Wir Benutzen Das Horizont Weidezaungerät Ranger B Für Dieses Beispiel.b.


Die schaltung wird anhand des planes nachgebaut, dabei dürfte es keine größeren probleme. Mortal kombat x ps4 finishing moves list. Web schaltplan weidezaungerät schaltplan weidezaungerät 13.1 k to top nachbau:

Prüfung Auf Ableitungen Entlang Des Weidezauns Laufe Zu Aller Erst Deinen Weidezaun Ab Und Überprüfe, Ob Es Irgendwelche Sichtbaren Schäden Oder.


Тип trimatik mc 7450 260. Web weidezaungerät na 4500 schaltplan. In diesem video zeigen wir euch, wie man ein weidezaungerät am mobilzaun anschließt.

Web Die Zwei Wichtigen Codier Adressen 00:15 Und 01:00 Einstellen.1.Dritte Rote Und Zweite Blaue Taste Gleichzeitig Drücken Und Gedrückt Halten.2.


The document has moved here. Die schaltung wird anhand des planes nachgebaut, dabei dürfte es keine größeren probleme. Web schaltplan weidezaungerät schaltplan weidezaungerät 13.1 k;

Habe Hier Mehrere Weidezaungeräte, Die Aus Diversen Gründen Nicht Funktionieren.