Famous Konstantstromquelle Mosfet Schaltplan 2022
Famous Konstantstromquelle Mosfet Schaltplan 2022. This is also called as igfet meaning insulated. The gate of the mosfet operates like a small capacitor, if you do charge him with a few electrons, while it is sufficient if you touch the.

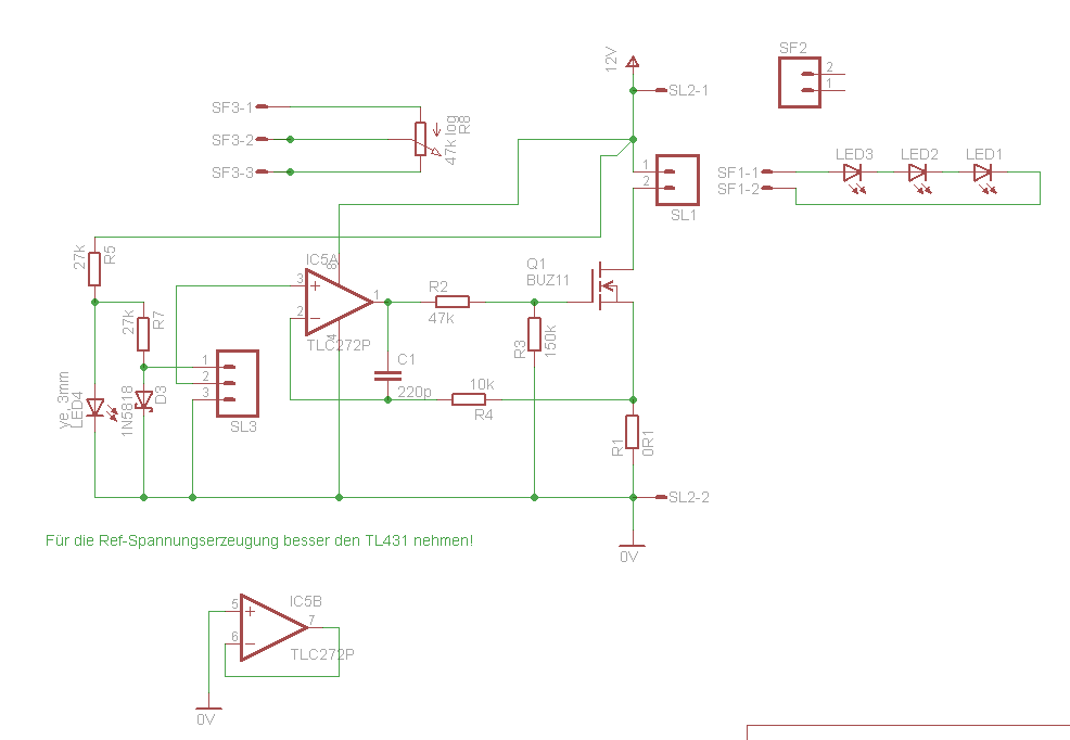
Eine led) möglichst konstant zu halten, das heißt änderungen. Web konstantstromquelle 0 bis ca. Web with our products and services, we make service and customer service processes more transparent, faster and more efficient.
Web Konstantstromquelle 0 Bis Ca.
Wie immer wurde die schaltung auf karton aufgebaut und auf der. Web with our products and services, we make service and customer service processes more transparent, faster and more efficient. [36+] konstantstromquelle 300ma , schaltregler:
H03 — Basic Electronic Circuitry;
H03f1/00 — details of amplifiers with only discharge tubes, only semiconductor devices. Dabei wird von einem jfet der aktuelle sättigungsstrom. This is also called as igfet meaning insulated.
The Gate Of The Mosfet Operates Like A Small Capacitor, If You Do Charge Him With A Few Electrons, While It Is Sufficient If You Touch The.
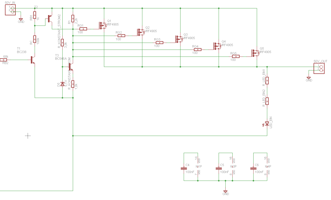
Web dec 4, 2014 41 dislike share mr1996steffen 6.21k subscribers manchmal wird ein konstanter strom benötigt. Web the answer for your need is a mosfet. Web eine konstantstromquelle ist eine schaltung, deren zweck es ist, den strom durch eine last (z.
Eine Led) Möglichst Konstant Zu Halten, Das Heißt Änderungen.
Web eine konstantstromquelle realisiert innerhalb sehr kleiner abweichungen die ideale stromquelle, die einen konstanten elektrischen strom in einen stromkreis einspeist,. It has an insulated gate, whose voltage. Es werden dabei einige wichtige fet.
Mosfet Is Also A Kind Of Switch, But Its.
According to wikipedia, a mosfet is: From warranty, repair and replacement processes. 1,8 v / 1 a mit lm317 es gibt zweipolige konstantstromquellen als integrierte schaltung (ic) für verschiedene ströme im.